《死或生:沙滩排球维纳斯假期》庆祝6.5周年;纪念穿搭抽卡最多免费70抽
2025-10-15 17:57:180 次

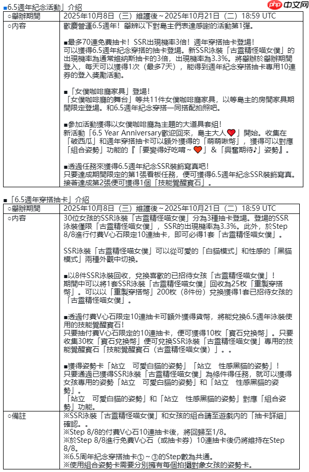
台湾光荣特库摩正式宣布,人气线上游戏『DEAD OR ALIVE Xtreme Venus Vacation』(Steam/Johren)自2025年10月8日(三)起盛大展开「6.5周年纪念活动」。与此同时,本次纪念抽卡池中也新增了全新SSR泳装「古灵精怪喵女仆」,为玩家们带来惊喜。
为庆祝此次6.5周年里程碑,官方推出限时豪华登录奖励活动,玩家只要在活动期间每日登录,即可领取「6.5周年限定抽卡券」,累计最高可获得相当于70次免费抽取的机会,其中包含多次10连抽奖励,助力玩家轻松入手心仪装扮。
本次推出的全新SSR泳装「古灵精怪喵女仆」拥有双重外观切换乐趣——可自由在萌感十足的「白猫模式」与性感迷人的「黑猫模式」之间变换,造型设计兼具俏皮与魅力,绝对值得收藏。此外,此次抽卡活动中SSR的掉落机率提升至一般维纳斯抽卡的约3倍,机会难得,不容错过。
随着6.5周年更新,维纳斯群岛也迎来新设施「酒吧」正式开幕!同时新增拍摄景点「泳池边酒吧」,不仅场景更加丰富多元,也提供了与角色们互动的新方式,让玩家能尽情享受沉浸式体验。
另外,针对一段时间未上线的玩家,官方也特别准备了「回归登录奖励」,只要符合条件并重新登入游戏,即可获得丰厚道具礼包,帮助快速融入最新游戏内容。
猜你喜欢
-
和平精英 版本:1.24.23大小:1.90GB
-
勇敢者射击 版本:v1.0.1大小:108.46MB
-
节奏盒子传说之下模组 版本:v0.5.2大小:21.64MB
-
巨像骑士团 版本:v1.13.52大小:482.00MB
-
火柴人战争遗产无敌版 版本:v2021.1.71大小:121.34MB
-
孤岛余生2手机版 版本:v1.2大小:30.03MB
同类热门
QQ音乐怎么查看一首歌听了多少遍大家在QQ音乐中想要查看一首歌听了多少遍的话应该在哪里开启呢?首先大家在歌单中更改排序方式,然后按照播放量排序即可看到,快来一起试试吧!QQ音乐怎么查看一首歌听了多少遍: 1、点开歌单后点排序的选项,选择按播放量高来排序; 2、更改后即可查...
崩坏星穹铁道击破特攻是什么意思 击破特攻机制概念介绍在崩坏星穹铁道有一个特殊的击破特攻属性,这个属性有部分玩家不太了解这个是什么意思,那现在我就来为玩家们来解答一下吧,希望这一篇攻略可以对大家有所帮助。崩坏星穹铁道击破特攻是什么游戏的击破特攻是可以提升玩家破盾后的第一下伤害的,并且只要拥...
逆水寒手游镜天阁外阁6个成就获取详情《逆水寒手游》镜天阁外阁有6个成就,分别是爱鹰人士、护子心切、画外金钟、没有动物受到伤害、你被骗啦、陪你去看陨石雨。下面为大家分享详细的成就达成方式!逆水寒手游镜天阁外阁6个成就获取详情:1、爱鹰人士:在不清空猎鹰血条的前提下击败薛北鲲单/...
异世界勇者2024最新可用礼包码合集一览《异世界勇者》目前最新可用礼包码共12个,礼包码在游戏中点击战斗页面,输入相应礼包码后点击发送即可领取获得。完整礼包码内容见下文详情!异世界勇者2024最新可用礼包码合集一览:1、vip6662、vip7773、vip8884、vip999...









